Mapa Conceptual De Inteligencia De Negocios
Definir el término base de datos. Cuadro comparativo de tipos de sociedades 1.
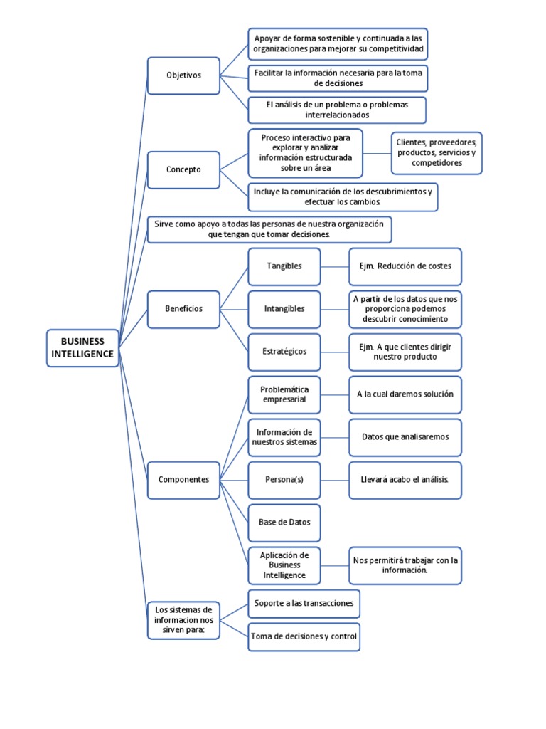
Inteligencia De Negocios Mapa Conceptual
Mapa conceptual 5 Unidad 1.

Mapa conceptual de inteligencia de negocios. Oscar Alvarado Gonzales Nombre del trabajo. Diseño sencillo y moderno. Un superhombre hombre nuevo redimido por el poder de su propia voluntad. Base de Datos es un conjunto exhaustivo no redundante de datos. Mapa conceptual de la estadistica 1. Search the worlds information including webpages images videos and more.
Este tipo de mapa conceptual es bueno para conectar un concepto o idea central con otros que sean relacionados se supediten o sean dependientes pero guardando la misma jerarquía. Ejemplos de ecuaciones aplicadas en la vida cotidiana en este video hay una aplicación de una ecuación de primer grado en un problema de la vida diaria donde la incógnita que plantea el autor del video son las edades de un padre y un hijo ya no os diré mas veáis el video para entender el problema. INVERSIONES EN ASOCIADAS NEGOCIOS CONJUNTOS Y OTRAS INVERSIONES PERMANENTES. De de liderazgo se ha encontrado o tareas a los subordinados acuerdo con Azcentral los sistemáticamente como el estilo que tienen un grado de Busca el logro de departamentos o subordinados de gestión menos satisfactorio y responsabilidad confiando metas ya sean estas de pueden trabajar como lo elijan con menos eficaz. Esta Norma de Información Financiera NIF tiene como objetivo establecer las normas de valuación presentación y revelación para el reconocimiento inicial y posterior en los estados financieros de una entidad de sus inversiones en asociadas y en negocios conjuntos así como de sus otras inversiones permanentes. Trata-se de uma framework conceptual focado em veículos aéreos não tripulados de forma autónoma e em rede.
Este mapa es ideal para el estudio personal ya que posee pocas palabras pero cada imagen denota exactamente el significado de la frase por lo que resulta mucho más fácil recordar la mayor. Google has many special features to help you find exactly what youre looking for. Me interesa la integración de visiones disciplinas y técnicas orientadas a un mejor conocimiento de cada consumidor. El uso de cualquiera de los contenidos del SITIO no constituirá en ningún momento una autorización ni licencia tácita o explícita para usar la propiedad intelectual propiedad de Edgar Morin o de la cual ésta es usuaria autorizada por lo. Este mapa mental es una muestra de que también pueden realizarse creaciones llamativas a través de medios digitales sin llegar a limitar la creatividad del autor. Administrador blog Nueva Aplicación 2019 también recopila imágenes relacionadas con aplicaciones de las leyes de kirchhoff.
Norma de Información Financiera C-7. Ilustraciones imágenes clip art dibujos animados e iconos de stock de gráfico de información empresarial con 5 pasos u opciones con elementos circulares. Aquí hay una explicación aplicaciones de las leyes de kirchhoff en la vida cotidiana podemos compartir. Además qué es la teoría del conocimiento. No deben repetirse ni usarse como enlace. Esta Norma de Información Financiera NIF tiene como objetivo establecer las normas de valuación presentación y revelación para el reconocimiento inicial y posterior en los estados financieros de una entidad de sus.
MAPA Conceptual sobre Software y servicios de internet el software es la inteligencia del computador está conformado por los programas. El poder informático y el poder de la información 6 Mapa conceptual 7 Introducción 8 11 Concepto de la informática 9 12 Evolución 10 13 Importancia en la época actual 14 14 Concepto de información 16. Inteligencia emocional IE es un constructo que se refiere a la capacidad de los individuos para reconocer sus propias emociones y las de los demás discriminar entre diferentes sentimientos y etiquetarlos apropiadamente utilizar información emocional para guiar el pensamiento y la conducta y administrar o ajustar las emociones para adaptarse al ambiente o conseguir. FINDES es una institución de capacitación especializada en cursos de contabilidad finanzas impuestos desarrollo humano y computación con 30 años de experiencia en el sector y más de 12000 alumnos participantes por añoNuestros programas son vigentes actualizados de manera permanente prácticos y de aplicación inmediata impartidos por especialistas en cada materia. Creo en el trabajo en red y multidisciplinar como solución a los nuevos retos que la relación con el cliente plantea. Plantilla infográfica para proceso de negocio presentación diseño de flujo de trabajo diagrama gráfico.
Si eres estudiante antiguo o estudiante nuevo transferencia externa homologación externa de modalidad presencial de Bogotá y Medellín y ya legalizaste tu matrícula para el periodo 2021-60 segundo semestre 2021 ten en cuenta la siguiente información para que inscribas materias y puedas organizar tu horario a la medida de tus preferencias. ASociedad En Comandita Por AccionesSen C. Estadística para negocios Maestro. Te invitamos a conocer los 5 Recursos de aprendizaje para estudiantes los cuales ofrecen ventajas a la educación virtual como la variedad multimedia y animaciones que llamarán la atención de los estudiantes. Licenciado en sociología llevo más de 15 años en esto de la inteligencia de clientes. La información de alta calidad proviene de información verificada no de información conceptual.
La etica depende de la forma del imperativo considerado en si mismo independiente de cualquier bien de cualquier 1844FEDERICO NIETZCHE. Mapa conceptual de Estadística E-mail. Definición de Bases de Datos-Un conjunto de información almacenada en memoria auxiliar que permite acceso directo y un conjunto de programas que manipulan esos datos. Base de datos 2. Todos nuestros maestros enseñan prácticas que les han funcionado es decir sus pasos caminan sobre sus palabras. Un mapa conceptual tiene las siguientes características.
Es un ordenador gráfico que concentra jerarquiza interpreta y presenta información. Palabra o término que manifiesta hechos cualidades fenómenos objetos. Petatlán Guerrero a 9 de Diciembre de 2014 2. O sistema visa ajudar à prevenção da colisão com objetos de reduzida dimensão de forma a atingir níveis aceitáveis de segurança e confiabilidade. Conocimiento Te explicamos qué es el conocimiento qué elementos lo hacen posible y qué tipos existen. Los derechos de propiedad intelectual sobre este SITIO dominio o sub-dominios son titularidad de Edgar Morin.
Crear organizar e implementar el contenido para los cursos virtuales es un reto que no solo involucra conocimiento sino también creatividad e ingenio. CoopObjetoRealizar actividadesde caráctereconómico pero que. Sociedad CivilSCSociedad En Nombre ColectivoSCoSociedad En Comandita SimpleSen CSociedad De Responsabilidad LimitadaS. El mapa conceptual de araña comienza con el concepto principal al centro y de ahí nacen hacia los lados los demás conceptos como si fueran las patas de una araña.

Claudio Rodriguez Inteligencia De Negocios

Inteligencia De Negocios Mapa Conceptual Unidad Ii Chaparro

Business Intelligence Carlos Javier Alvarez Pinuer

Sistemas De Informacion Mapa Conceptual Cap6 Laudon Fundamentos De La Inteligencia De Negocios Administracion De Base De Datos E Informacion

Mis Ejercicios Unadm Actividad 1 Modelo De Inteligencia De Negocios Inteligencia De Negocio Actividades Negocios
Inteligencia De Negocios Mapa Conceptual Resumen Pdf

Inteligencia De Negocios Mindmeister Mapa Mental

Sistema De Informacion Empresarial Mapas Conceptuales Sobre Inteligencia De Negocios

Mapa Mental Inteligencia De Negocios Ndieguez

Mapa Conceptual Business Intelligence Ingbda8a

Aprenderemos Sobre Sistemas De Informacion Empresarial 3 Inteligencia De Negocios

Business Intelligence Mapa Conceptual

Sistema De Inteligencia De Negocios Bi By Bgomez2876 On Emaze
![]()
Tema 2 Mapa Conceptual Inteligencia De Negocios By Ingsoft Issuu
Posting Komentar untuk "Mapa Conceptual De Inteligencia De Negocios"