Ley 489 De 1998 Mapa Conceptual
GUÍA PARA EL MAESTRO. El Fondo de Cultura Económica FCE o simplemente el Fondo es un grupo editorial en lengua española asentado en México con presencia en todo el orbe hispanoamericano sin fines de lucro y sostenido parcialmente por el Estado.
![]()
Ley 489 De 1998 Mapa Conceptual
Secretaría de Educación Pública.
Ley 489 de 1998 mapa conceptual. Fue fundado en 1934 por Daniel Cosío Villegas con el propósito original de proveer de libros en español a los estudiantes de la Escuela Nacional. The four valves per cylinder two intake and two exhaust were actuated by roller rocker arms which had built-in needle bearings that reduced the friction that occurred between the camshafts and the roller rocker arms. El Ministro de Cultura quien presidirá el CNACC podrá delegar en los términos de la Ley 489 de 1998. Una mirada crítica a sus conceptos y tendencias Rigoberto Lárraga Lara. Mapa de aproximación a la Arquitectura Sostenible. La imagen de arriba refleja la interpretación gráfica y objetiva de las cifras mostradas en la tabla Salario Mínimo-Inflación que calcula el desempeño del salario mínimo en un período que cubre desde 1935 hasta 2012 o sean 13 sexenios presidenciales 11 del PRI y 2 del PAN.
La India 9 oficialmente República de la India en hindi भरत गणरजय Bhārat Gaṇarājya. Mapa de riesgos de corrupción las medidas concretas para mitigar esos riesgos las estrategias anti-trámites y los mecanismos para mejorar la atención al ciudadano. Si su delegado fuere el Director de Cinematografía del Ministerio de Cultura éste contará con el voto delegado y el suyo propio. PROGRAMAS DE ESTUDIO 2011. 1528 Construcción de Asentamientos para campesinos desplazados de guerra en Nicaragua Inés Claux Carriquiry. 5 Full PDFs related to this paper.
6sp man 6sp auto 147kW at 7000rpm. Establece que para el caso de la Corporación Autónoma Regional de Cundinamarca el 50 por ciento de los recursos que conforme a lo señalado por el artículo 44 de la Ley 99 de 1993 sean producto del recaudo del porcentaje o de la sobretasa ambiental al impuesto predial y de otros gravámenes sobre la propiedad inmueble de Bogotá DC se. Full PDF Package Download Full PDF Package. 20 - Sistema de Estímulos orientaciones metodológicas. Un análisis cuidadoso de la gráfica permite ver que un trabajador en 1938 sexenio Lázaro Cárdenas tenía. A short summary of this paper.
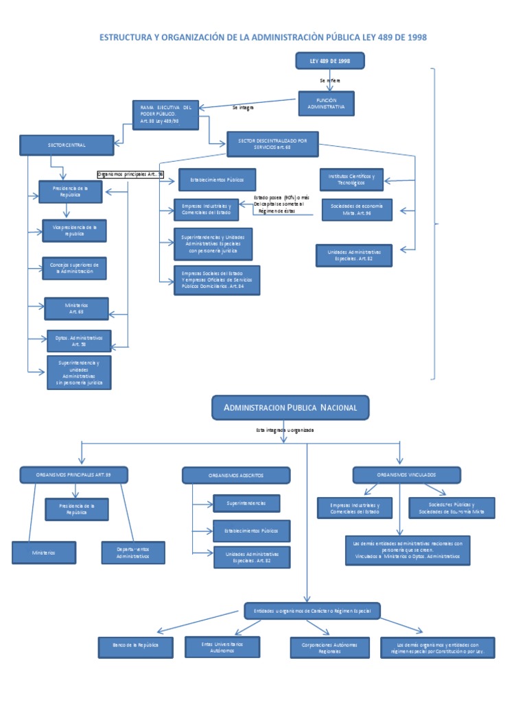
21 - Ley 489 de 1998 Estatuto Básico de Organización y Funcionamiento de la Administración Pública. 4 Su superficie es de 3 287 263 km² 3 lo cual lo ubica en el séptimo lugar entre. The FA20E and FA20F engines have a cast aluminium alloy cylinder head with chain-driven double overhead camshafts per cylinder bank. 1527 Museus Turismo e Território Paulo Carvalho Coordinador 1526. El Consejo de Salubridad General con fundamento en los artículos 4o párrafo cuarto y 73 fracción XVI Bases 1a y 3a de la Constitución Política de los Estados Unidos Mexicanos. Decreto 943 de 2014 Por el cual se actualiza el Modelo Estándar de Control Interno MECI Ley 1712 de 2014.
19 - Guía de Modernización de Entidades Públicas. Ley de Transparencia y de Acceso a la Información Pública. Ley 489 de 1998 artículo 56 y Decreto 1649 de 2014 artículo 1. ITMAT symposia enlist outstanding speakers from the US and abroad to address topics of direct relevance to translational science. Si el delegado fuere funcionario distinto presidirá el Director de Cinematografía. 36 Full PDFs related to this paper.
JOSEFINA EUGENIA VAZQUEZ MOTA Secretaria de Educación Pública con fundamento en los artículos 38 de la Ley Orgánica de la Administración Pública Federal. Versión 3 Noviembre de 2015. Reemplazada por la Guía Rediseño Institucional de Entidades Públicas Orden Nacional. Le livre numérique en anglais. A short summary of this paper. Ebook ou e-book aussi connu sous les noms de livre électronique et de livrel est un livre édité et diffusé en version numérique disponible sous la forme de fichiers qui peuvent être téléchargés et stockés pour être lus sur un écran 1 2 ordinateur personnel téléphone portable liseuse tablette tactile sur une plage braille un.
Full PDF Package Download Full PDF Package. En inglés Republic of India es un país soberano ubicado en el sur del continente asiáticoCon sus 1331 millones de habitantes en 2020 es el segundo país del mundo por población. Subaru EE20 diesel engine. FUNDAMENTOS DE SISTEMAS DE BASES DE DATOS.
Mapa Conceptual Ley 489 De 1998 Pdf Administracion Publica Estado Politica
![]()
Ley 489 De 1998 Mapa Conceptual

Ley 489 De 1998 By Carmen Vargas
Mapa Conceptual Ley 489 De 1998 Pdf Administracion Publica Estado Politica

Ley 489 De 1998 Mapa Conceptual

Ley 489 De 1998 Mapa Conceptual
Ley 489 De 1998 Mapa Conceptual
Mapa Conceptual Ley 489 De 1998 Pdf Administracion Publica Estado Politica

Organigrama Municipal Organigrama Alcaldia Estructura Organizacional
Ley 489 De 1998 Mapa Conceptual

Ley 489 De 1998 By Johanna Varon

Administracion Publica Ley 489 De 1998 Y Estado Social De Derecho


Posting Komentar untuk "Ley 489 De 1998 Mapa Conceptual"