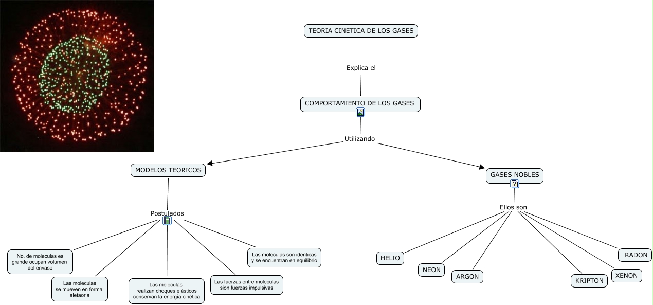
Mapa Conceptual De Los Gases Nobles
Titanes de la historia Simon Sebag Montefiore uno de los más eminentes historiadores británicos nos presenta las vidas de los gigantes que para bien o para mal han hecho nuestro mundo en un reparto que va de conquistadores poetas reyes emperatrices y prostitutas a psicópatas compositores y exploradores. Figuras como Tamerlán el.
Mapa Conceptual De Los Elementos Quimicos Donos
Justo la época de la Guerra Civil Española y Época.
Mapa conceptual de los gases nobles. SOLUCIONARIO DEL CUADERNO DE EVIDENCIAS. Aquí te dejamos todo lo visto durante el día. With in-depth features Expatica brings the international community closer together. Ventajas en costo beneficio. Mapa conceptual que permite resumir los aspectos principales de cada tema y relacionarlos entre sí de manera concreta. De esta manera expresan la famosa regla del octeto En la cual se expresa que.
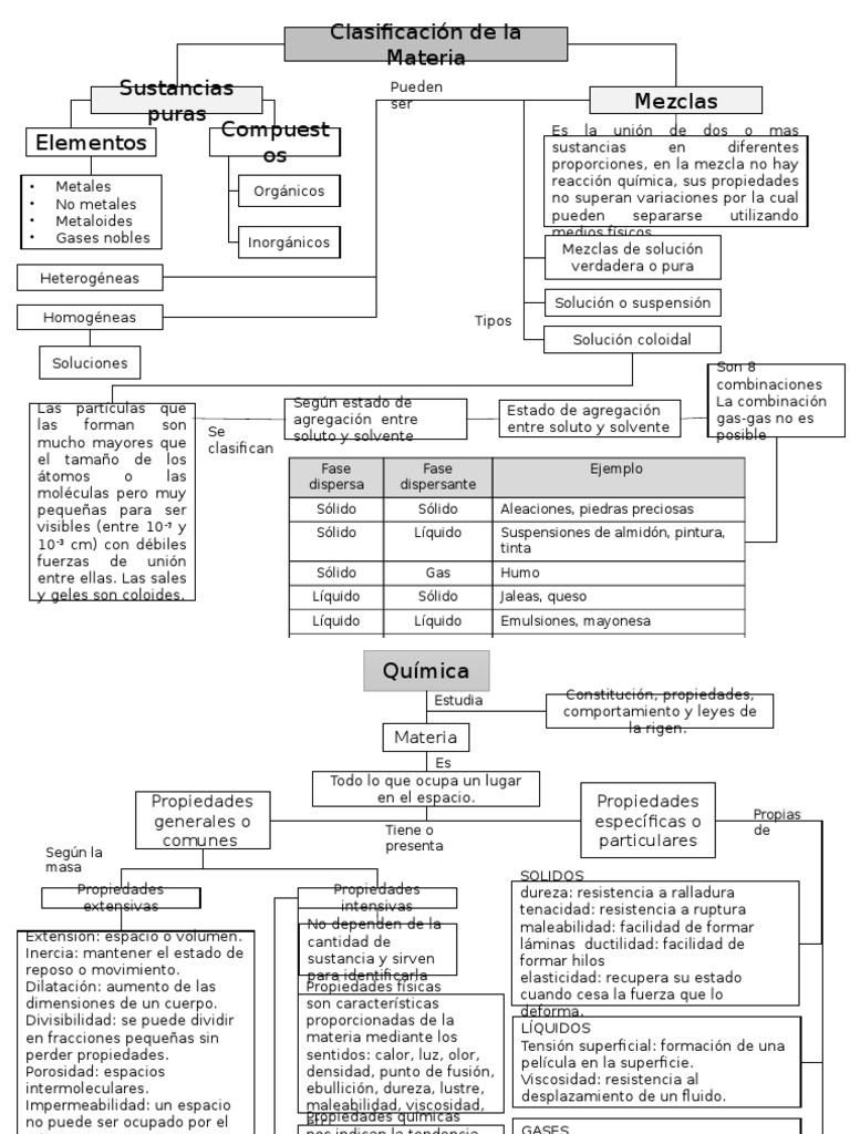
Los de carácter físico ligados a cambios de temperatura o de estado físico del agua cristalización de hielo en grietas Los de tipo químico disolución de minerales hidrólisis de éstos cristalización de sales Los de tipo biológico acción de determinados microorganismos como las bacterias líquenes o de las raíces de plantas. Lee las oraciones y marca con una dentro del paréntesis si es verdadera o falsa. Realiza un gráfico para sintetizar o resumir información diagrama mapa conceptual o cuadro sinóptico. SOLUCIONARIO DEL CUADERNO DE EVIDENCIAS. Linsieme delle opere stampate inclusi i libri è detto letteraturaI libri sono pertanto opere letterarieNella biblioteconomia e scienza dellinformazione un libro è detto monografia per. Antes de conocer cual es la atmósfera y su estructura vertical debemos saber que esta es una capa compuesta por gases que rodea los diferentes cuerpos celestes como los planetas estrellas la luna y muchos otros estos gases son retenidos por la fuerza de gravedad.
Sodio Células fotoeléctricas refrigerantes lámparas de alumbrado público. La baja reactividad de los gases nobles se debe a que su capa de. Un libro è un insieme di fogli stampati oppure manoscritti delle stesse dimensioni rilegati insieme in un certo ordine e racchiusi da una copertina. Los bioelementos o elementos biogénicos son los elementos químicos presentes en seres vivos. Casino de melincue argentina. Decisivamente en la calidad del agua corriente.
El lector de libros electrónicos o e-reader en su versión inglesa. Pasaba la mayor parte del tiempo tratando a los nobles de gota enfermedades venéreas y oclusiones intestinales por lo que disponía de poco tiempo para llevar a cabo trabajo original. A nivel acadmico encuentra su hueco en la mayora de los temarios tanto de cursos generales de grados en diversas ciencias experimentales como en el propio grado de qumica. Alcalinos Litio Baterías eléctricas lentes de telescopios y cerámicas. El resto de los átomos se combinan entre sí compartiendo o cediéndose electrones para aproximarse a dicha. LibriVox is a hope an experiment and a question.
La materia viva está constituida por unos 70 elementos la práctica totalidad de los elementos estables que hay en la Tierra excepto los gases nobles. Verdadero Falso. We would like to show you a description here but the site wont allow us. A aa aaa aaaa aaacn aaah aaai aaas aab aabb aac aacc aace aachen aacom aacs aacsb aad aadvantage aae aaf aafp aag aah aai aaj aal aalborg aalib aaliyah aall aalto aam aamc aamco aami aamir aan aand aanndd aantal aao aap aapg aapl aaps aapt aar aardvark aarhus aaron aarons aarp aas aasb aashto aa. En 1559 sin embargo Carlos había muerto y Vesalius pasó a servir en la corte del hijo de Carlos el frío y remoto Felipe. Aunque a veces se define como una versión.
A short summary of this paper. Dibujen o peguen en su cuaderno un mapa de América Latina con división política. Se informa que 49 de las y los usuarios de redes sociales en México son jóvenes que no se cuidan porque la mayoría no cree en los peligros de las redes sociales ya que piensan que solamente se trata de historias de personas viejas. Aplicaciones de la electroquimica en la vida diaria. Cotejen su mapa con los de otros. Can the net harness a bunch of volunteers to help bring books in the.
Biologia La Ciencia de la Vida - Elena De Erice. La Edad Contemporánea es el nombre con el que se designa al periodo histórico comprendido entre la Declaración de Independencia de los Estados Unidos o la Revolución Francesa y la actualidadComprende si se considera su inicio en la Revolución francesa de un total de 233 años entre 1789 y el presenteEn este período la humanidad experimentó una transición. We would like to show you a description here but the site wont allow us. Expatica is the international communitys online home away from home. Alcalinotérreos Berilio Placas de rayos X hardware reactores nucleares. 25 Full PDFs related to this paper.
Il libro è il veicolo più diffuso del sapere. Atmósfera y su estructura. Si te perdiste de tus clases de Aprende en Casa II de la SEP este martes no te preocupes. Coloreen de azul las colonias españolas y de verde las portuguesas. Se dio a conocer alrededor de 1927 año en el que se muchos de ellos tuvieron reunieron en Sevilla la mayor parte de sus. Full PDF Package Download Full PDF Package.
El aire compuesto por nitrógeno oxigeno bióxido de carbono vapor de agua y gases raros inertes y nobles. Lo Generación del 27 son comunes los temas del destierro del abandono o Países donde se España lo nostalgia pues vivieron desarrolla. En los poetas de movimiento. Es esta la configuración que caracteriza a los gases nobles el neón argón xenón entre otros así llamados porque no se combinan con otros átomos. En el texto se menciona que la calidad del agua de origen influye. Un libro electrónico 1 libro digital o ciberlibro conocido en inglés como e-book o eBook es la publicación electrónica o digital de un libroEs importante diferenciar el libro electrónico o digital de uno de los dispositivos más popularizados para su lectura.
Cuando se forma un enlace químico los átomos ceden o reciben o comparten electrones de manera que la capa más externa o ultimo nivel de cada átomo adquiera o contenga 8 electrones y así adquiera la estructura electrónica de los gases nobles o inertes. Magnesio Envases de bebidas flashes fotográficos componentes del automóvil. A must-read for English-speaking expatriates and internationals across Europe Expatica provides a tailored local news service and essential information on living working and moving to your country of choice. SOLUCIONARIO DEL CUADERNO DE EVIDENCIAS. Pero nadie tiene certeza de que su mensaje sólo lo reciba la persona a quien va dirigido.

Mapa Conceptual De La Tabla Pdf Docer Com Ar
Mapas Conceptuales Qq103 Pdf Liquidos Importar

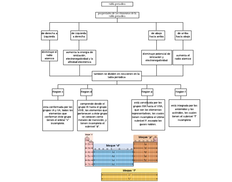
La Quimica De Sebas Mapa Conceptual Sobre La Tabla Periodica

Mapa Conceptual De Las Leyes De Los Gases Ideales Docsity
Propiedades De Los Gases Mapa Mental

Regla Del Octeto Quimica 1 Cibertareas

Mapa Conceptual Gases Nobles By Jonathan Perez

Leyes De Los Gases Charles Gay Lussac Boyle Mariotte Docsity

Damariis Navarrette Tabla Periodica De Los Elementos Mapa Conceptual

Posting Komentar untuk "Mapa Conceptual De Los Gases Nobles"