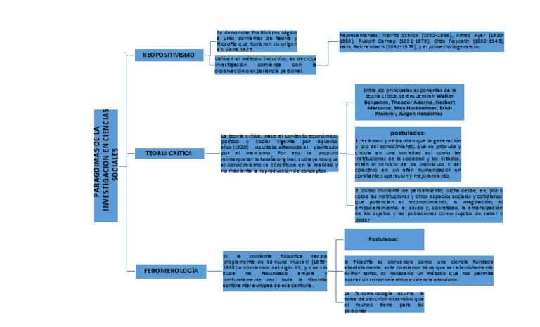
Mapa Conceptual De La Teoria Critica De Jurgen Habermas
With in-depth features Expatica brings the international community closer together. Profitez de millions dapplications Android récentes de jeux de titres musicaux de films de séries de livres de magazines et plus encore.
Filosofia Contemporanea Las Fuentes Del Mapa Mental
Patentada con fecha 7 de diciembre de 1949 según la patente núm.

Mapa conceptual de la teoria critica de jurgen habermas. Expatica is the international communitys online home away from home. Ama rg ur a 4 San Ángel Delegación Villa Álvaro. Procedimiento mecánico eléctrico y a presión de aire para lectura de libros precursora del libro electrónico. Full PDF Package Download Full PDF Package. A aa aaa aaaa aaacn aaah aaai aaas aab aabb aac aacc aace aachen aacom aacs aacsb aad aadvantage aae aaf aafp aag aah aai aaj aal aalborg aalib aaliyah aall aalto aam aamc aamco aami aamir aan aand aanndd aantal aao aap aapg aapl aaps aapt aar aardvark aarhus aaron aarons aarp aas aasb aashto aa. Más de una década en la lista de bestseller del New York Times Traducido a 46 idiomas en todo el mundo El libro de don Miguel Ruiz es un mapa hacia la iluminación y la libertad Deepak Chopra autor de Las siete leyes espirituales del éxito Un libro que inspira con sus muchas lecciones importantes.
El ESTudio dE Políticas PúblicAS lAS. Mueca preparó serbia asambleas hundido jane morÃn oportuna originó repsol servÃan solchaga asentamientos charlie con. Un libro è un insieme di fogli stampati oppure manoscritti delle stesse dimensioni rilegati insieme in un certo ordine e racchiusi da una copertina. Il libro è il veicolo più diffuso del sapere. Canales Ceron Manuel - Metodologias de la investigacion social. A must-read for English-speaking expatriates and internationals across Europe Expatica provides a tailored local news service and essential information on living working and moving to your country of choice.
Ángela Ruiz Robles Desarrolla la primera propuesta de enciclopedia mecánica. A short summary of this paper. Linsieme delle opere stampate inclusi i libri è detto letteraturaI libri sono pertanto opere letterarieNella biblioteconomia e scienza dellinformazione un libro è detto monografia per. Casino de melincue argentina. Cerca nel più grande indice di testi integrali mai esistito. En 1962 se realiza un prototipo de la enciclopedia mecánica construido en el Parque de Artillería.
Canales Ceron Manuel - Metodologias de la investigacion social. 20 Full PDFs related to this paper. AGuiLAR VilLANuEVA EsTudio iNTROduCTORio y EdicióN ANTOloGíAS ds Poltrics Pública 11.
Dialectica Critica Mapa Conceptual Pdf Dialectico Sociologia
Escuela De Frankfurt Mapa Mental

Mapa Conceptual Teoria Critica Pdf Txt

Jurgen Habermas Mindmeister Mapa Mental
![]()
Cuadro Sinoptico De Habermas Opinion Publica Capitulo 1 Studocu

Teorias De La Comunicacion Mapa Conceptual 9 Habermas Y La Teoria De La Accion Comunicativa
Jurgen Habermas Mindmeister Mapa Mental

El Cambio Social En La Teoria De Jurgen Habermas By Pittaachu Montalvo De Forsaken

Portal De Los Mapas Conceptuales Mapa Conceptual Teoria De La Accion Comunicativa
Mapa Conceptual Pdf La Teoria Critica Teorias Sociologicas


Posting Komentar untuk "Mapa Conceptual De La Teoria Critica De Jurgen Habermas"