Mapa Conceptual Del Acuerdo 592
Médico Cirujano especialista en Medicina Interna maestro en Ciencias Médicas y doctor en Epidemiología. Ensayo Alcances de La Responsabilidad Del Docente en La Formación Cívica y Ética de Los Alumnos de Primaria.

Acuerdo 592 Mapa Conceptual Pdf Txt
Knowledge of the university professor.
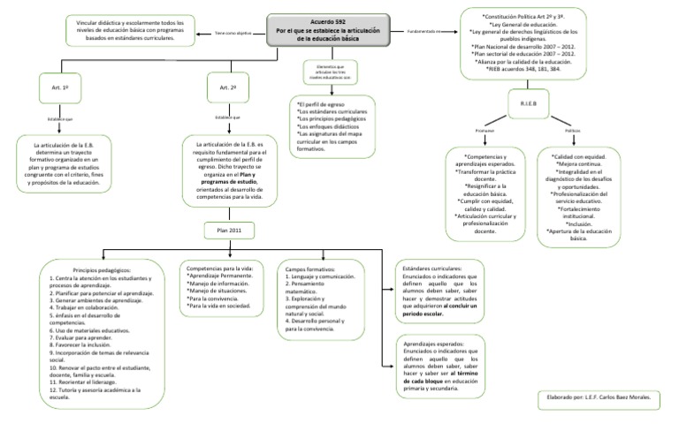
Mapa conceptual del acuerdo 592. SEP 2011 Acuerdo número 592 por el que se establece la Articulación de la Educación Básica México. Resumen Desarrollar La Practica Reflexiva en El Oficio de Enseñar. 1995 La construcción del aprendizaje en el aula Argentina Editorial Magisterio del Río de la Plata. Por ello es de suma importancia tomar en cuenta que existen una variedad de técnicas de estudio donde cada. 2011 Programas de estudio 2011 y Guías para el maestro preescolar primaria y secundaria. Atlas de Geografía del Mundo.
Reivindicando progresivamente un espectro cada vez más amplio de funciones sociales el Estado constituye en tomo a sí un aparato burocrático encargado de funciones de. Conoce aquí cuáles son las estrategias de estudio que el alumno debe emplear. BOE-A-2021-8892 Resolución de 26 de mayo de 2021 de la Secretaría de Estado de Política Territorial y Función Pública por la que se convocan procesos selectivos para ingreso acceso y estabilización de empleo temporal en Cuerpos y Escalas de la Administración General del Estado y se encarga su realización a la Comisión Permanente de Selección. A que están sujetas las firmas o empresas a A las preferencias del consumidor y una mala gestión b A las preferencias del jefe y una buena administración c A las preferencias de los empleados. Las biografías son aquellas narraciones que cuentan la historia vida y obra de un personaje de forma resumida resaltando especialmente los momentos más importantes mientras que las autobiografías relatan la vida propia narrada por ti mismoExisten diversas actividades para trabajar la. Olvídate del viejo Power Point con Prezi podrás crear las presentaciones para tus exposiciones como siempre las soñaste puedes incluir fotografías videos y archivos multimedia y publicar.
De acuerdo con la estadística educativa al inicio del ciclo 2012-2013 en 93 y 73 de las escuelas preescolares y primarias indígenas respectivamente los docentes. Conocimiento matemático especializado del profesor universitario. Mapa Conceptual Plan 2011. Las Tablas es su capital y localidad más poblada. 2011 El proceso de. En los países que más aparecen es en los países religiosos donde la religión oficial.
- Describir los aspectos relevantes del desarrollo del embrión humano normal con base en los fundamentos de la biología del desarrollo. De acuerdo a la Ley 16616 de fecha 20 de octubre de 1994 y del Art. 2011 El proceso de. S Pr trib oh u ib ció id n a g su ra ve tui nt ta a. Lo que debes saber. 3- Una vez que hayas desarrollado las actividades escanea o tomale foto a las mismas y conforma un archivo en formato PDF para asi cargar tu trabajo en la asignación.
Todos queremos que la estadía en el plantel educativo de cualquier alumno sea grata y sobre todo productiva por lo que a veces buscamos las mejores técnicas y estrategias de enseñanza para que los conocimientos sean fijados y no olvidados después de la primera lección. Cuando se está en el colegio universidad o con cualquier aprendizaje que se esté adquiriendo y al momento de estudiar algún contenido debemos tomar en cuenta cual es la forma que se está implementando. Immanuel Kant fue bautizado como Emanuel pero cambió su nombre a Immanuel tras aprender hebreo. Sólidos conocimientos y entrenamiento de alto nivel en medicina clínica y epidemiología. Humanidades y Ciencias Sociales y. Su distribución visual imita a un mapa conceptual y sin duda atraerás la atención de todos tus compañeros durante tus exposiciones.
Cuadro Sinoptico Acuerdo 717. - Reconocer los eventos más importantes de la morfogénesis humana y los elementos que intervienen en ella. Está compuesta por los distritos de Los Santos Guararé Las Tablas Macaracas Pedasí Pocrí y TonosíCon una superficie de 3 8094 km² y una población de 95 540 habitantes limita al sur y al este con el océano Pacífico al norte con el océano. 5 Full PDFs related to this paper. Difusión de los estereotipos en los medios de comunicación Breve introducción al tema sobre estereotipo medios de comunicación y que tiene que ver. Al término del curso el estudiante será capaz de.
Full PDF Package Download Full PDF Package. B Debido al aumento del calentamiento global y su impacto en la sociedad. 1995 La construcción del aprendizaje en el aula Argentina Editorial Magisterio del Río de la Plata. ACUERDO número 592 por el que se establece la Articulación de la Educación Básica Continúa en la Tercera Sección Al margen un sello con el Escudo Nacional que dice. 23 Nació en 1724 en Königsberg antiguamente Prusia desde 1946 Kaliningrado RusiaEra el cuarto de nueve hermanos de. Uma olhada na regra de Cramer a partir do conhecimento matemático especializado do professor universitário A look at Cramers rule from the specialized mathematical.
De acuerdo a proyecciones del GAMLP para el 2016 la población del macrodistrito Sur fue de 147 mil personas concentrando 159 de los habitantes del municipio de La Paz de los cuales 525 fueron mujeres y 475 hombres. 2- Desarrollarás las actividades de acuerdo a lo que se te indique en las videoclases apoyandote de los PDFs descargables y los audios de las lecciones. Los Santos es una provincia panameña situada al sureste de la península de Azuero. La unión de la América Latina 1924 Roberto Montenegro 1887-1968 Fresco 150. Medios y estereotipos Esa crítica en algunos casos se extiende a cosas que no tienen nada que ver con su culto presentando una ironía. El Instituto Nacional de Estadística INE presenta la 98ª versión del Anuario Estadístico Nacional actualizado al año 2020.
A short summary of this paper. 2011 Programas de estudio 2011 y Guías para el maestro preescolar primaria y secundaria. Tiene autorizadas las siguientes modalidades de Bachillerato. El objetivo del presente trabajo es elucidar a partir de principios pedagógicos las razones que impulsaron al cambio de paradigma educativo y que se materializaron en las Reformas Educativas de México. C Debido al aumento desleal de los gobiernos. Te explicaremos cómo enseñar sobre biografía y autobiografía a tus alumnos.
71 de la Ley 11923 del 27 de marzo de 1953. SEP 2011 Acuerdo número 592 por el que se establece la Articulación de la Educación Básica México. La pregunta central sitúa como problemática si. El Estado sin duda alguna el fenómeno político dominante del siglo veinte es el producto de la acumulación de estructuras y de prerrogativas gubernamentales en el curso de la historia reciente. El IES Tías actualmente cuenta con 20 unidades de ESO 4 primeros 5 segundos 1 primero de PMAR 4 terceros 2 segundo de PMAR y 4 cuartos 5 unidades de Bachillerato 3 primeros y 2 segundos y Aula Enclave. Una mirada a la regla de Cramer desde el.
Experiencia directiva en el gobierno federal y amplia capacidad para la docencia la investigación y la integración y manejo de grupos directivos de alto nivel.
Acuerdo 592 Mapa Conceptual Pendidik

Acuerdo 592 Mapa Conceptual Tong Ilmu
![]()
Acuerdo 592 Mapa Conceptual Raja Komputer
Acuerdo 592 Mapa Conceptual Pdf Educacion Primaria Aprendizaje

Acuerdo 07 De 1994 Mapa Conceptual On239r0mpyl0
Acuerdo 592 Mapa Conceptual Pdf Educacion Primaria Aprendizaje

Trayecto Formativo De Historia Mapa Conceptual
Subsistemas De La Gestion Del Talento Humano Mindmeister Mapa Mental
Articulacion De La Educacion Basica Acuerdo 592 Mindmeister Mapa Mental
Acuerdo 592 Mapa Conceptual Pdf Plan De Estudios Educacion Primaria

Posting Komentar untuk "Mapa Conceptual Del Acuerdo 592"