Mapa Conceptual De Leucemias
Habían alcanzado una madurez. Diseño de mapa conceptual Instrumento.
Nutrici ón diagn óstico.
Mapa conceptual de leucemias. En las cif ras de m orbilidad y es un a de las primeras causas de muerte de l a población h umana en el mundo. El bistec de cerdo se empaniza para freírlo en aceite con un ajo dorándose. Glosario Mapa conceptual INMUNOENSAYOS Competencia Amplificación de la señal Valoración Competitivos Resultados No. El egresado de la Maestría en Farmacia tendrá las siguientes características. Sylaia Escott-Stump MA RD LDIDietetic Internship Director East Carolina Universiry Greenülle North Carolina Consulting Dietitian Nutritional Balance Winterville North Carolina 2071-2012 President American Dietetic Association YJrs Kluwer tippincott Wittiams Witkins I - Wotters Ktuwer I Liooincott Wittiams. Listado de palabras del español by ccamilo_295879.
We would like to show you a description here but the site wont allow us. En el 2012 se le atribuyeron 82 millones de muertes y las tasas de mortalidad. Metodología de la investigación Grupo Editorial Patria. El filete se prepara en horno envuelto en papel aluminio y embarrando una mezcla hecha con ajo pimienta sal y limón. Hacia mediados de la década de los años 80 la metodología del ADN recombinante y sus técnicas asociadas como vectores de clonación enzimas de restricción transformación artificial de células procariotas y eucariotas bibliotecas de genes sondas moleculares secuenciación genética inversa PCR etc. Así como de habilidades valores y actitudes para servir a la sociedad responsablemente.
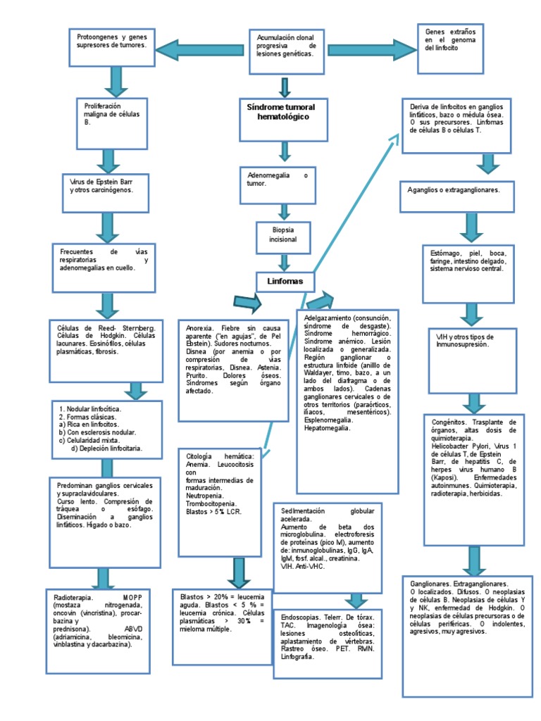
Ticuerpo se lleva a cabo por adición de un marcador a esta. Y tratamiento sÉprlMA EDICIÓN. A short summary of this paper. Full PDF Package Download Full PDF Package. Los cánceres de la sangre como las leucemias en general no forman tumores sólidos. Los tumores cancerosos son malignos lo que significa que.
TRANSTORNOS NÃO NEOPLÁSICOS DE LEUCÓCITOS 313 Neutropenia Agranulocitose 313 Mononucleose Infecciosa 315 TRANSTORNOS NEOPLÁSICOS DE ORIGENS HEMATOPOÉTICA E LINFOIDE 317 Linfomas Malignos 31 7 Leucemias 322 Discrasias de Plasmócitos 327 UNIDADE V INFECÇÃO INFLAMAÇÃO E IMUNIDADE 333 CAPÍTULO 14 CAPÍTULO 16. Fenotipaje de leucemias y linfomas. Contará de conocimientos sólidos actualizados y especializados en el ámbito farmacéutico y criterio para investigar las aportaciones científicas o tecnológicas recientes. 35 Full PDFs related to this paper. Mueca preparó serbia asambleas hundido jane morÃn oportuna originó repsol servÃan solchaga asentamientos charlie con. A ababa ababadar ababaloalo ababelado ababelar abac abaca abacado abacai abacamartado abacanado abacanar abacatada abacataia abacate abacate-do.
Academiaedu is a platform for academics to share research papers. La sopa de espagueti se cuece y se cuela se agrega puré de tomate y queso.
Mapa Conceptual Lla Pdf Leucemia Cancer

Mapa Conceptual De Leucemias Valos
Mapa Linfomas Pdf Linfoma Leucemia

Leucemias Leucemia Linfoblastica Aguda

Policitemia Y Leucemias Lectura En Cto Sobre Mapa Conceptual Youtube

Leucemia Mapa Conceptual Leucemia Mapas Conceptuales Apuntes Universitarios Udocz

Leucemias Lectura Cto Mapa Conceptual Youtube

Leucemia Este Es Un Mapa Sobre La Leucemia Encontramos S Flickr

Leucemia Busca Y Descarga Apuntes Gratis Udocz




Posting Komentar untuk "Mapa Conceptual De Leucemias"