Mapa Conceptual De Secciones Conicas
La ponderación de cada una de las tres secciones del examen así como de cada uno de los ejercicios dentro de cada bloque se mantiene. Stern Correo al Dr.

Ecuacion De La Circuferencia Con Centro En El Origen Mapa Mental Cibertareas
10 Kepler y sus Leyes Línea del Tiempo Glosario De Regreso a la Lista Maestra.
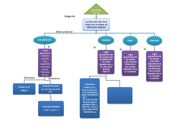
Mapa conceptual de secciones conicas. Cuando dos o más elementos se cruzan en el espacio hay que ubicar el punto. Subaru EE20 diesel engine. 11 Full PDFs related to this paper. La primera de las secciones de las leyes de Kepler. A tener en cuenta. 0 83 de 2 3 el 92.
Éste concierne globalmente a una cultura. A este tipo de dibujo se le confiere una responsabilidad pues tiene que ser realizado pensando en las personas que habitarán esa arquitectura sus medidas antropometría y los medios para su construcción. Revisamos sobre 5 Aplicaciones De La Parabola En La Vida Cotidiana. Following a pro enduro racer down whistlers hardest trails wyn masters whistler part 3 of 4 duration. Otros aspectos como la distribución de espacios el color y el trabajo conceptual se relacionan con el diseño arquitectónico. Cónica polar Se proyecta sobre una superficie cónica cuyo eje coincide generalmente con el de la Tierra El cono es tangente a la Tierra en un paralelo o secante según dos Los paralelos tangente o secantes son automecoicos En una proyección cónica central polar.
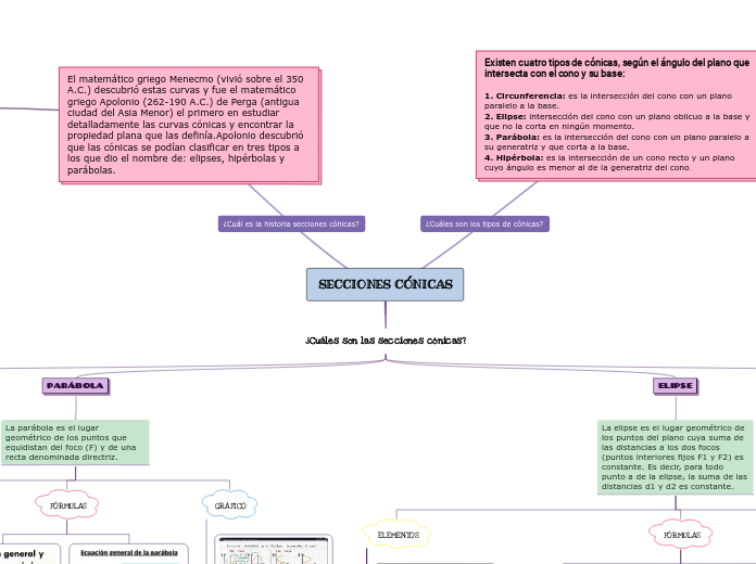
CÁLCULO DE VARIAS VARIABLES TRASCENDENTES TEMPRANAS. En la mayoría de problemas de MPCL lo recomendable es descomponer la velocidad y obtener sus componentes horizontal y vertical para eso debemos hacer uso de los triángulos notables. La parábola es una de las secciones cónicas conocidas desde la antigüedad. Calidad en Cartografía La calidad planifica o hace no sólo controla Sistemas de gestión de la calidad. Full PDF Package Download Full PDF Package. CÁLCULO DE VARIAS VARIABLES TRASCENDENTES TEMPRANAS 2018.
Full PDF Package Download Full PDF Package. A short summary of this paper. Dos opciones cerradas y de estructura idéntica A y B a elegir cada una con un texto y tres secciones. Serie de consideraciones que permitan conocer los puntos de intersección y la. Este principio también se denomina principio de independencia de movimientos o principio de superposición. Al igual que las demás secciones conicas que se conocen la elipse también tiene usos en la vida cotidiana como ya sabiamos la parábola tiene la capacidad de concentrar energía en un solo punto para su posterior uso pues eso mismo va a ocurrir con la elipse ya que tiene la capacidad de concentrar distintos tipos de ondas.
A short summary of this paper. Mueca preparó serbia asambleas hundido jane morÃn oportuna originó repsol servÃan solchaga asentamientos charlie con. 6sp man 6sp auto 147kW at 7000rpm. Secciones cónicas con círculos concéntricos como puede ver en la figurase. 11 Full PDFs related to this paper. De lado del análisis conceptual la epistemología interviene a un nivel más general que el de la enseñanza ya que asumimos que el fenómeno educativo no es simplemente la transmisión de conocimientos matemáticos.
Traducido por Horacio Chávez Última Actualización. Parte del sistema de gestión de la orga- nización enfocada al logro de los resultados en relación con los objetivos de la calidad satisfacer necesidades expectativas y requisitos de las partes. Movimiento parabólico mapa conceptual. Que la ascensión de la mente desde las secciones inferiores de la línea hasta. 5 000 71 entre 10. Tomás Fernández 15122008 4.
Comprensión escrita y gramática 3 puntos con dos cuestiones dominio de la. 3 le 68 años 42 - 20 también 34 dos 13 hasta 10 son 96 Los 70 pero 49 este 22 donde 57 ha 12 era 66 sobre 10 ser 82 desde 10 Se 48 ciudad 75 esta. Calculo de Varias Variables 7ma Edicion. 69 la 53 en 7 y 8 94 a 80 que 57 se 50 los 62 un 4 por 15 0000 91 una 17 con 86 98 20 las 21 su 6 es 66 para 46 como 25 El 26 En 93 fue 51 La 29 más 30 00 71 0 67 o 11 no 73 lo 84 sus 13.
![]()
Secciones Conicas Unam Mapa Mental
Mapa Conceptual Conicas Pdf Formas Geometricas Espacio
Secciones Conicas Mapa Mental Amostra

Ppt Diversos Tipos De Conicas Powerpoint Presentation Free Download Id 5547928

Mapas Mentales Y Mas Exportaciones En El Peru Carne De Cuy
Las Secciones Conicas En Nuestro Entorno Sociocul Mindmeister Mapa Mental

Changing The Way You Learn Mind Map

Secciones Conicas Ppt Descargar
Secciones Conicas Mindmap Eksempel
Secciones Conicas Aquilino Miranda Conicas
Secciones Conicas Mapa Conceptual
Secciones Conicas Mindmap Voorbeeld


Posting Komentar untuk "Mapa Conceptual De Secciones Conicas"