Mapa Conceptual Del Machismo
Un mapa conceptual es una forma breve de representar información. Los origenes del machismo y la misoginia.
Conocer y hacer ll Ahora que ya conoces los pasos para crear un mapa conceptual es momento de que construyas uno.
Mapa conceptual del machismo. Añade tu respuesta y gana puntos. Para procesar y facilitar al espectador la obtención de una. Para empezar elige una de estas plantillas. Revisar el mapa para identificar relaciones que no haya establecido anteriormente. El Mapa conceptual es una manera de presentar la información en forma gráfica para que de un solo golpe de vista se sepa lo que posee la estructura cognitiva del aprendiz. Esta técnica de aprendizaje fue creada por Joseph D.
Haz clic aquí para centrar el mapa. Mapa conceptual del machismo rápido. 04 de sep de 2010. Sube tus propias imágenes o elige entre más de 1 millón de imágenes de archivo. MAPA CONCEPTUAL INTERVENCIÓN PSICOLÓGICA. El mapa conceptual es un diagrama que ayuda a entender un tema en especifico al visualizar las relaciones entre las ideas y conceptos.
Novak a comienzos de la década de. Un mapa conceptual resume un concepto en un simple esquema de ideas este esquema presenta más que ideas interpretaciones de lo que analiza el fundamento del término. A diferencia de un mapa mental la idea principal de un mapa conceptual parte desde arriba y los conceptos se organizan jerárquicamente de arriba hacia abajo. Elige una opción de nuestra biblioteca de plantillas profesionales. Un mapa conceptual es una técnica que facilita la organización y la representación del conocimiento de manera gráfica la cual fue desarrollada por el educador estadounidense profesor emérito de la Universidad de Cornell e investigador científico senior en el Instituto de Cognición Humana y de Máquinas de Florida Joseph D. Arregla tus imágenes añade fantásticos filtros y edita el texto.
Crear un mapa mental. Mapa Conceptual V02 1. Este ejemplo de mapa conceptual de Miro ayuda a los equipos a generar ideas nuevas a organizar la información y a visualizar conceptos complejos. Mapa conceptual de la comunicación. Novak quien lo presentó como estrategia método y recurso esquemático. Femicidios en chile por machismo desmesurado e ineficiencia del poder judicial En este blog abordaremos en forma amplia el tema que en la actualidad tiene impactado al acontecer nacional debido al alarmante número de casos de femicidios que han ocurrido en Chile y las consecuencias que ha traido a la sociedad chilena.
Escribir el título del mapa conceptual y si es necesario una breve explicación del mismo. Un mapa conceptual es un cuadro gráfico que representa de forma visual como los conceptos dentro de un tema específico se relacionan e interactúan entre sí. Por lo general las ideas son representadas en nodos estructurados jerárquicamente y se conectan con palabras de enlace sobre las líneas para explicar las relaciones. Se contrasta de nuevo el mapa con la estructura del texto. Se trata de un mapa de tipo cronológico que enumera la información general en la parte superior y se vuelve más específica a medida que desciendeEl mapa puede secuenciarse en función del momento en que se produjeron los acontecimientos concretos o incluso de su. Espero que te sirva.
Con las plantillas de mapas conceptuales de Canva es súper fácil crear diseños originales y modernos. Mantén a tu equipo unificado añadiendo a los miembros del equipo a un grupo en línea y asignando la autorización de visualización y edición en el mismo lienzo. Características de machismo El machismo es una actitud de violencia que ejercen los hombres sobre las mujeres que se caracteriza por el insulto la denigración publica la humillación la violencia física y. Comparte en múltiples plataformas. El creador de mapas conceptuales Edraw te permite compartir tus excelentes mapas conceptuales en casi todas las redes sociales. Por Brenda Llaga - hace 3 años.
Del mismo modo también propone que el origen del machismo o supremacía masculina no tiene su origen en la naturaleza del hombre su fuerza física sino en la necesidad de mantener la institucionalidad bélica el culto a la fuerza y a la violencia para favorecer el infanticidio femenino y con ello frenar las tasas de natalidad o reducir la población efectivamente. Transmisión R E Mensajes EMISOR RECEPTOR Hablante o emisor Oyente o receptor CÓDIGO RESPUESTA. Gestión efectiva de equipos. Para algunos autores el machismo es una serie de conductas actitudes y valores que se caracterizan fundamentalmente por una autoafirmación de la masculinidad. Descargar para leer sin conexión. 1 Ver respuesta Publicidad Publicidad yericksanchez90 está esperando tu ayuda.
Androcentrismo Sexismo Feminismo Patriarcado Genero Estereotipo Determinismo biológico Machismo Hembrismo puede manifestarse como se radicaliza en forma de es la base y el origen del se materializa y tipifica en trata de justificarse en el lucha por acabar con el paradigma de organización social basado en el no debe caer en el sensibiliza sobre las. Tipos de mapas conceptuales Veamos los cuatro tipos principales de mapas conceptuales. Solo tienes que hacer clic en la gráfica para agregar tu información y crear tu mapa conceptual en cuestión de minutos. En la mayor parte de todas las sociedades tradicionales los hombres en general han tenido mayor poder y estatus que las mujeres en el ámbito colectivo limitado a éstos pero tambien en el de ambos en conjunto. Los tipos de mapas conceptuales que puedes hacer en línea son ilimitados y aquí contamos con plantillas para crear mapas conceptuales creativos con gran impacto visual para facilitarte el trabajo. Mapa conceptual medios de comunicación masiva.
Conceptos y representarlas a través de líneas entre nodos. Mapa Conceptual Jerárquico Se caracteriza por desarrollarse a partir de un concepto base situado en la parte superior de la estructura del cual se desprende el resto de las ideas o componentes de la temática siempre considerando el grado de importancia o jerarquía de los. 5 pasos para diseñar un mapa conceptual increíble. Crea una cuenta de Canva para diseñar tu propio mapa conceptual. No existe un mapa conceptual correcto o perfecto los errores solo ocurren si las relaciones entre conceptos son incorrectas. LA COMUNICACIÓN Es la necesidad que tiene el ser humano para la comunicarse con sus semejantes.

Machismo Como Problema Social Introduccion A Las Ciencias Sociales Cibertareas

Mapa Conceptual Feminismo Docsity

Mapa Mental Del Machismo By Vanessa Posadas Ramos Issuu
Nerea Lopez Cabral Na Twitteru Mapa Conceptual Sobre El Sistemapatriarcal Sexismo Machismo Misoginia Opresiondegenero Violenciamachista Homofobia Androcentrismo Https T Co Oh6v0rhavc Twitter

Vista De Discriminacion Hacia Personas Transgenero Desafios Para Un Trabajo Social En Derechos Humanos Revista Intervencion
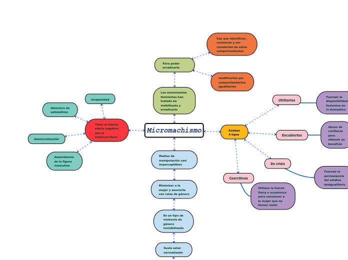
Micromachismo Mapa Mental Amostra

Machismo Definicion Caracteristicas Y Tipos El Feminismo
Estereotipos De Rol De Genero Mapa Mental Amostra
Mapa Conceptual Sobre Feminismo Islamico Observatorio Islamofobia

Machismo Y Feminismo By Salima Oundir


Posting Komentar untuk "Mapa Conceptual Del Machismo"