Mapa Conceptual De Sistema De Informacion Contable
Sistema de procesamiento de transacciones. La Contaduría General de la Nación CGN incorporó mediante la Resolución 620 de 2015 el Catálogo General de Cuentas CGC que será utilizado por las Entidades de Gobierno para efectos de registro y reporte de información financiera a la CGN en las condiciones y plazos que determine este organismo de regulación.

Sistemas De Informacion Contable Y Administrativo Mapa Conceptual De Sistemas De Informacion
La información es considerada actualmente un recurso estratégico de gran importancia para las organizaciones.

Mapa conceptual de sistema de informacion contable. Los postulados básicos son fundamentos que configuran el sistema de información contable y rigen el ambiente bajo el cual debe operar. Las diferentes actividades que realiza un Sistema de Información se pueden observar en el diseño conceptual ilustrado en la en la figura 12. La importancia de las NIF se debe a que estructuran la teoría contable de esta manera establecen límites y condiciones de operación del sistema de información contable. La Grfica de Avance La Grfica de Avance figura 41 contiene adems de la red una franja en la parte inferior que muestra el porcentaje de avance logrado en cada unidad de tiempo. Es un sistema de información que recolecta procesa y almacena todos los datos obtenidos de las transacciones que se realizan dentro de una empresa u organización. Para cumplir estas características deben aplicar las Normas de Información Financiera y mantener un sistema efectivo de contabilidad y.
Es conveniente que los comprobantes se cancelen anotando en ellos el número del cheque con el que fueron liquidados. Sobre la toma de decisiones de la Compañía de Seguros Cigna. El bienestar consiste en la capacidad de la gente para conseguir las cosas que quieren en cubrir sus necesidades. Fecha Autor Descripción 0 10012005 gisej-gves Borrador inicial sujeto a cambios 1 20032006 gisej-gves Versión revisada por el C. Por tanto tienen influencia en todas las fases que comprenden dicho sistema contable. Recuerda respetar el anonimato de la empresa utilizando un nombre ficticio.
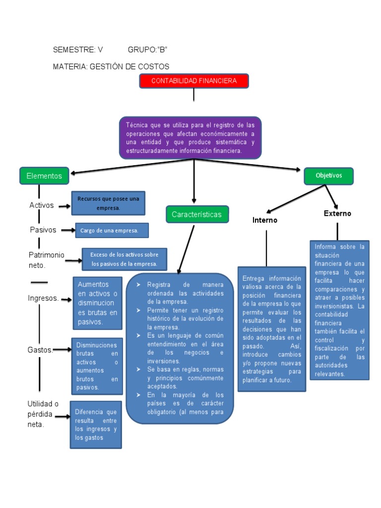
Así como los costos producto e insumos en la elaboración o fabricación. CUADRO COMPARATIVO ENTRE EL SISTEMA DE COSTOS POR ORDENES DE PRODUCCION Y POR PROCESOS. MAPA CONCEPTUAL 5 UNIDAD 1. Además sirven de marco regulador para la emisión de los Estados Financieros haciendo más eficiente el proceso de elaboración y presentación de la información. El sistema DuPont fusiona el estado de resultados y el balance general en dos medidas sumarias de rentabilidad. Ley general de contabilidad gubernamental.
Selecciona alguna empresa en la que puedas obtener información con respecto a sus operaciones. Identificación de objetivos para el mapa estratégico. Norma de Información Financiera emitida por el Consejo Mexicano de Normas de Información Financiera A. FINDES es una institución de capacitación especializada en cursos de contabilidad finanzas impuestos desarrollo humano y computación con 30 años de experiencia en el sector y más de 12000 alumnos participantes por añoNuestros programas son vigentes actualizados de manera permanente prácticos y de aplicación inmediata impartidos por especialistas en cada materia. Asimismo se describe el objetivo de la norma el alcance las normas de presentación las. El departamento de recursos humanos de la empresa con base a los perfiles de puestos plasmados en el diseño administrativo lo que le permitirá ajustar la cantidad de mano de obra disponible a las necesidades cada área funcional de la empresa realizará los contratos con cada una de las personas que operaran cada puesto con la finalidad.
Las ordenadas que se encuentran en las divisiones de tiempo marcan la programacin para cada actividad para cada proceso y para todo el proyecto. 12 14 Ecuación básica en la contabilidad 17. A continuación encontrará la última versión del CGC. Esta investigación se basó en el estudio del sistema de información del. Sistema de apoyo a decisiones. Los Administradores son los responsables de que la información financiera sea confiable relevante comprensible y comparable.
3 1 06022007 gisej-gves Revisión de la versión anterior. REGISTRO DE OPERACIONES 6 MAPA CONCEPTUAL 7 INTRODUCCIÓN 8 11 Normativa Contable 9 12 Reglas del cargo y abono 10 13 Principios contables aplicables. 2 1 15012007 gisej-gves Pendiente de revisión. El rendimiento sobre los activos RSA y el rendimiento sobre el capital contable RSC. Resolución de 9 de noviembre de 2021 de la Dirección General de Recursos Humanos y Función Pública por la que se aprueban las bases y se convocan procesos selectivos para el acceso a la condición de personal laboral fijo por el sistema de concurso-oposición en las categorías profesionales del Grupo II correspondientes a la Oferta de. Mientras que con la Contabilidad conoceremos el detalle de los movimientos de entrada y salida y las existencias o saldos de los diferentes rubros departamentos materias productos etc.
Lineamientos dirigidos a asegurar que el sistema de contabilidad gubernamental facilite el registro y control de los inventarios de los bienes. La Contaduría General de la Nación CGN incorporó mediante la Resolución 037 de 2017 el Catálogo General de Cuentas CGC que será utilizado por las Empresas que Cotizan en el Mercado de Valores o que Captan o Administran Ahorro del Público para efectos de llevar a cabo el proceso de homologación y reporte de información financiera a la CGN en las condiciones y. Las facturas o comprobantes que amparen el pago así como la corrección de la aplicación contable de las cuentas convenientes al registro de la operación y posteriormente el día que debe hacerse el pago. Es un sistema de apoyo que brinda herramientas y datos que facilitan o ayudan en el proceso de toma de. La administración se encargar de optimizar el uso y aplicación de ellos así. El término utilitario se refiere normalmente al software que resuelve problemas relacionados con la.
Esto es inciden en la identificación análisis interpretación captación procesamiento y finalmente en el reconocimiento contable de las transacciones. 2 08052006 gisej-gves Actualización tablas. Un sistema de información geográfica SIG también habitualmente citado como GIS por las siglas de su nombre en inglés Geographical Information System es un conjunto de herramientas que integra y relaciona diversos componentes que permiten la organización almacenamiento manipulación análisis y modelización de grandes cantidades de datos procedentes del mundo. Identifica la etapa de evolución en que se encuentra la función de. Este sistema reúne el margen de utilidad neta que mide la rentabilidad de la empresa en ventas con su rotación de activos totales que indica. Tipos y Usos de los Sistemas de Información.
El Censo Nacional de Gobierno Seguridad Pública y Sistema Penitenciario Estatales 2020 se presenta como el undécimo programa estadístico desarrollado por el INEGI en dichas materias. Éste tiene como objetivo generar información estadística y geográfica sobre la gestión y desempeño de las instituciones que integran a la Administración Pública de cada entidad. Tecnologías de la información para los negocios. PROGRAMAS UTILITARIOS DEFINICIÓN Los utilitarios o utilidades son programas diseñados para realizar una función determinada por ejemplo un editor un depurador de código o un programa para recuperar datos perdidos o borrados accidentalmente en el disco duro. Contar con la información necesaria posibilita tomar las mejores decisiones de ahí que el estudio de los sistemas de información constituye una prioridad empresarial. Y de la mano de obra asociada a ello.
Descargar instituto para el desarrollo tÉcnico de las haciendas pÚblicas. CreaciÓn del consejo de armonizaciÓn contable del estado. Se explican las razones para emitir la norma sus características las bases del marco conceptual y la convergencia con las Normas Internacionales de Información Financiera. SISTEMAS S POR ORDENES DE PRODUCCION COSTOS POR PROCESOS E Las unidades terminadas en un proceso y sus correspondientes costos M se transfieren al siguiente departamento o al inventario de los artículos E terminados. 0 CONTROL DE REVISIONES. El dinero sirve a distintas funciones esenciales como medio de cambio unidad contable y conservación de valor.
Mapa Conceptual Contabilidad Cmap
Mapa Conceptual De Contabilidad Financiera Pdf Contabilidad Contabilidad Y Auditoria

Unidad Ii Sistemas De Informacion Contable Contabilidad General Braulio Garcia

Sistema De Informacion Contable Financiera Mapa Conceptual Sicf
![]()
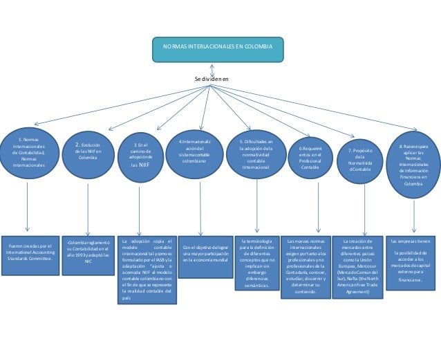
Mapa De Concepto De Normas Internacionales De Informacion Financiera Contabilidad De Estados Financieros Mapa Texto Mapa Estado Financiero Png Pngwing

Sistemas De Informacion Contable Y Administrativo La Empresa Como Sistema Mapa Mental
Mapa Conceptual Sistemas Contables Pdf Informacion Contabilidad

Apunte Mapa Conceptual Y Programa Sistema De Informacion Contable I Contador Ubp Filadd

Mapa Conceptual Sistema De Informacion De Una Organizacion

Sistema De Informacion Contable Mapa Conceptual

Mapa Conceptual Contabilidad Contabilidad813ittad

Mapa Conceptual Map Mind Map Chart
Mapa Conceptual Pdf Contabilidad Informacion

Posting Komentar untuk "Mapa Conceptual De Sistema De Informacion Contable"